弁護士ドットコム ニュース
  1. 弁護士ドットコム
  2. 民事・その他
  3. 「予算厳しい、出ていって」更生保護施設で"早期退所"要請、委託費不足の影響「無視できない」市議が議会で問題視
「予算厳しい、出ていって」更生保護施設で"早期退所"要請、委託費不足の影響「無視できない」市議が議会で問題視
法務省(TapisVolant / PIXTA)

「予算厳しい、出ていって」更生保護施設で"早期退所"要請、委託費不足の影響「無視できない」市議が議会で問題視

刑務所を出た人たちを受け入れる施設への委託費が、国の予算不足に直面している。その影響で、実際に利用者が施設側から早期退所を求められるケースが確認されている。

東京都内のある自治体議員は、施設の入所者から「仕事も住まいもなく、どうしたらいいのか」と相談を受けたとして、議会で「無視できない影響が生じる」と懸念を示した。(弁護士ドットコムニュース・一宮俊介)

●「予算厳しく入所を短くせざるを得ない」に利用者が困惑

12月3日の東京都国立市の市議会本会議で、共産党の矢部新(あらた)議員が「先日、ある緊急の相談を受けました」と切り出した。

相談者は、刑務所を出た後に原則6カ月滞在できる「更生保護施設」に入所。半年の間に家探しや就職活動をする予定だったが、施設側から突如「2カ月ほどで出て行ってほしい」と告げられたという。

「仕事も住まいもなく、どうしたらいいのか?」。不安を抱えた相談者の話を矢部議員がさらに聞き進めると、施設の職員から「施設運営の予算が厳しいので、入所期間を短くせざるを得ない」と打ち明けられたという。

画像タイトル 委託費について本会議で質問した矢部新・国立市議(国立市議会インターネット中継より)

●「再犯防止の観点からも大きな懸念」

矢部議員はその後、委託費不足を報じた弁護士ドットコムニュースの記事を読み、国が更生保護施設や自立準備ホームに対して、対象者一人当たりの受け入れ期間を「65・3日以内」に抑えるよう求めていたことを把握した。

施設との交渉により、この相談者は滞在期間を延ばすことができたが、途中から食事の提供はなくなったという。矢部議員は「相談者の話はこの報道とぴったり一致します」と指摘し、こう続けた。

「一概に施設側が(相談者を)着の身着のまま放り出したというわけではないようですが、重大な問題であることに変わりはありません。何より、すでに罪を償った人を困窮状態へと追い込むことになりかねませんし、施設の運営や再犯防止の観点からも大きな懸念が生じます」

画像タイトル 国立市役所(Googleストリートビューより)

●「更生保護施設の役割、非常に大きい」

矢部議員は本会議の一般質問で「国立市はこうした状況を把握しているのか」「実際に施設や利用者から相談や支援などに影響はあったか」と質問した。

これに対して、国立市の健康福祉部長は、市内にある更生保護施設から現時点で相談や連絡は寄せられていないと説明。「仮に施設を出てお困りの方がいた場合、あるいは出所後に居所でお困りの方が市につながった場合は、丁寧に相談を受け、専門機関との連携の中で対応等をおこなっていく」と答弁した。

矢部議員は「更生保護施設が果たしている役割は非常に大きい。今後とも、罪と罰のあり方、社会復帰と再犯防止のあり方について、より大きな枠組みでの積極的な行動をお願いしたい」と結んだ。

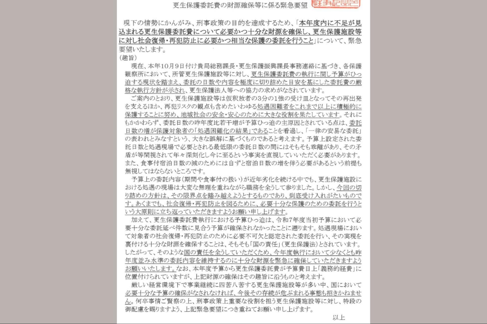
画像タイトル 全国更生保護法人連盟が10月31日に、法務省保護局長に提出した緊急要望書

●法務省は補正予算要求 しかし「現在の水準が低い」の声

委託費不足をめぐっては、出所者の社会復帰を支援する関係者らから「再犯が増える」「つぶれる施設が出てくる」といった声が相次ぎ、全国更生保護法人連盟が法務省保護局長に対して、財源確保を求める緊急要望書を提出した。

その後、平口洋法務大臣が衆院法務委員会で「補正予算をすでに要求した」と表明。年度内の不足分は補填される可能性が高まった。

ただ、「そもそも現在の委託費の水準が低すぎる」「来年度以降も予算を減らされるのではないか」といった不安が現場に広がっており、予断を許さない状況が続くとみられる。

この記事は、公開日時点の情報や法律に基づいています。

オススメ記事

編集部からのお知らせ

現在、編集部では協力ライターと情報提供を募集しています。詳しくは下記リンクをご確認ください。

協力ライター募集詳細 情報提供はこちら

この記事をシェアする