弁護士ドットコム ニュース
  1. 弁護士ドットコム
  2. 犯罪・刑事事件
  3. 「刑務所のほうがマシに」「不安でいっぱい」受刑者から切実な声、委託費不足で更生保護に危機
「刑務所のほうがマシに」「不安でいっぱい」受刑者から切実な声、委託費不足で更生保護に危機
熊本刑務所(本文と直接は関係がありません。弁護士ドットコムニュース撮影)

「刑務所のほうがマシに」「不安でいっぱい」受刑者から切実な声、委託費不足で更生保護に危機

刑務所を出た人たちを受け入れる施設への委託費が、国の予算不足に直面している問題をめぐり、"塀の中"からも不安の声が上がっている。

ある刑務所に服役する受刑者は「社会へと放り出されるのかと思うと、不安でいっぱいです」と胸の内を明かした。(弁護士ドットコムニュース・一宮俊介)

●法務省は補正予算を要求

更生保護施設や自立準備ホームは、国の委託費を主な財源として運営されており、出所者や執行猶予付き判決を受けた人などを一時的に受け入れ、家探しや就労をサポートしている。

しかし、法務省は10月9日付の「事務連絡」で、予算のひっ迫を理由に委託日数や委託内容を削減する方針を通知。これに対して、支援に関わる現場から「再犯が増える」「つぶれる施設が出てくる」といった懸念が相次いでいた。

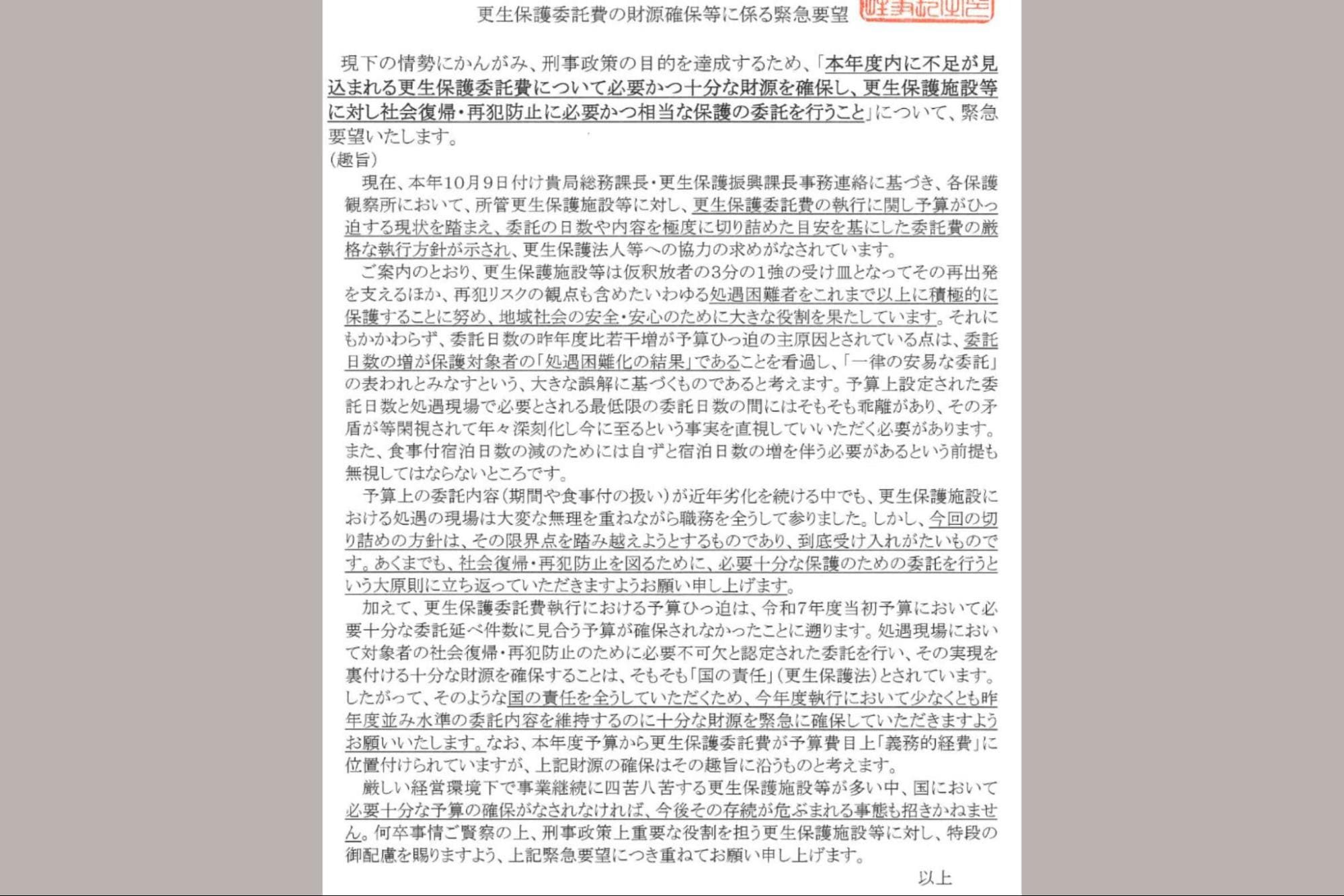
10月31日には「全国更生保護法人連盟」が委託費を切り詰める国の方針を「到底受け入れがたい」として、法務省保護局長に対して財源確保を求める緊急要望書を提出。

その後、平口洋法務大臣が11月21日の衆院法務委員会で「補正予算をすでに要求した」と述べたことから、今年度分の不足分が補填される可能性が高まった。

画像タイトル 全国更生保護法人連盟が10月31日に、法務省保護局長に提出した緊急要望書

●更生保護施設は"最後の砦"「誰を頼ればいいのか…」

こうした動きを当事者はどう受け止めるのか。弁護士ドットコムニュースの記者が継続取材している受刑者数人に、委託費問題を扱った記事を送ったところ、長文の返信が寄せられた。

西日本の刑務所に服役する男性受刑者は、更生保護施設や自立準備ホームについて、

「私たち受刑者が社会復帰をする上で、不可欠な役割を担っており、まさに“最後の砦”といっても過言ではないほど、重要な存在です」

と強調したうえで、次のように不安を語った。

「施設を利用している人たち、これから利用する人たちにとっては、一時的に受け入れてもらえたとしても、期間が来る前に社会へと放り出されるのかと思うと、不安でいっぱいです。

施設から放り出されるような形をとられると、何か存在を拒絶されているような気がしてなりません。また、私たち受刑者は何を信じて誰を頼ればいいのかと、人間不信になります。

施設を出た後、仕事や住居が決まっている人たちはそこまで困ることはないと思いますが、なかにはどんなに頑張ってもうまくいかず、徐々に社会で生活することがしんどくなってくる人たちがいるというのが現実です。

そのような人たちからしてみれば、社会にいるよりも刑務所の方がましだと感じるので、そこから再び再犯へとつながるのだと思います」

男性は、約1年後に刑期満了を迎える予定だ。

画像タイトル 男性受刑者は手紙で「期間が来る前に社会へと放り出されるのかと思うと、不安でいっぱい」と吐露した(2025年12月10日、弁護士ドットコムニュース撮影

●「仕事も家も財産もない状態から1カ月で見つけられる?」

本州の刑務所に服役する女性受刑者は、出所後に更生保護施設に入ることを希望している。

委託費削減の動きについては、

「入所者を早く出そうとするのは分からなくもないですが…」「やはり再犯率は上がっていくんじゃないかなと思います」「犯罪の増加=更生施設の大切さにつながらないのが不思議です」

と指摘する。

彼女はすでに、出所後を見据えて外部の支援者と連絡を取り合っているため、

「他の人よりは不安は少しない方かもしれません」「私は自分の苦手を自覚して、頼れる場所を見つけれているのでまだいい」

と語る。

画像タイトル 「法務省の人たちに『全財産をなくし、仕事も家もない状態で、1カ月以内に全て見つけれますか?』って言いたいです」。受刑者の女性から届いた手紙にはそう書かれていた(2025年12月10日、弁護士ドットコムニュース撮影)

しかし、それでも出所者が短期間で住む場所や仕事を探すことは難しいという見方を示し、受刑者の思いを代弁するようにこう求めた。

「法務省の人たちに『全財産をなくし、仕事も家もない状態で、1カ月以内に全て見つけれますか?』って言いたいですし、いっそのことやってほしいですってなりますね」

この記事は、公開日時点の情報や法律に基づいています。

オススメ記事

編集部からのお知らせ

現在、編集部では協力ライターと情報提供を募集しています。詳しくは下記リンクをご確認ください。

協力ライター募集詳細 情報提供はこちら

この記事をシェアする